MicroStrategy ONE
環境およびインスタンスの状態
環境およびインスタンスのレベル状態は、大きく安定状態と中間状態の 2 つに分類できます。
- 安定状態は、最終的な状態で、ユーザーが何かアクションを起こさない限り変わりません。
- 中間状態は、永続状態に到る前の、仮の状態です。
環境の状態
以下の表に、表示される各環境の状態に関する情報を示します。
| 状態の名前 | 説明 | 安定/中間 | 考えられるアクション | 次に考えられる状態 |
|---|---|---|---|---|
| Provisioning (プロビジョニング中) | 環境がプロビジョニング中。 | 中間 | × | Running (稼働)、Provision Error (プロビジョン エラー)、Provision Timeout (プロビジョン タイムアウト) |
| Provision Error (プロビジョン エラー) |
プロビジョニング時に環境でエラーが発生して失敗します。[Provision Error] (プロビジョン エラー) 状態の上にマウス カーソルを置くと、エラー メッセージが表示されます。 通常、環境が自動的に終了し、プロビジョン エラーのメールがユーザーに送信されます。 |
安定 |
× |
Terminated (終了) |
| Provision Timeout (プロビジョン タイムアウト) |
環境が 4 時間以上プロビジョニングを続けているものの、結果が表示されません。 通常、環境が自動的に終了し、プロビジョン エラーのメールがユーザーに送信されます。 |
安定 | × | Terminated (終了) |
| Running (稼働) |
環境およびすべてのインスタンスとサービスが稼働中。 |
安定 |
Stopping (停止処理中)、Rebooting (再起動処理中)、Pending (待機中) | |
| Stopping (停止処理中) | 環境が停止処理中。 | 中間 | × | Stopped (停止) |
| Stopped (停止) |
環境が停止。 |
安定 |
起動、終了、サイズ変更 |
Starting (起動処理中)、Terminating (終了待機中)、Pending (待機中) |
| Starting (起動処理中) | 環境が起動処理中。マシン インスタンスとロード バランサーの両方のステータスを確認します。 | 中間 | × | Running (稼働) |
| Rebooting (再起動処理中) |
環境が再起動処理中。 |
中間 |
× |
Running (稼働)、Starting (起動処理中) |
| Pending (待機中) |
インスタンスが同じ状態になく、少なくとも 1 つが中間状態にあります。 次にその例を示します。 サーバー インスタンスがサイズ変更中で、Developer インスタンスが実行中 サーバー インスタンスが起動処理中で、Developer インスタンスが停止処理中 |
中間 | × | Running (稼働)、Stopped (停止) |
| Partial Running (一部稼働) |
インスタンスの状態が安定しているものの、同じではありません。 たとえば、サーバー インスタンスが実行中処理中で、Developer インスタンスが停止など。 |
安定 |
×** |
Pending (待機中) |
| Terminating (終了待機中) | 環境が終了待機中。 | 中間 | × | Terminated (終了)、Termination Error (終了エラー)、Termination Timeout (終了タイムアウト) |
| Terminated (終了) |
環境が終了し、AWS または Azure ではこれ以上使用できず、課金もされません。 [Terminated] (終了) 状態メッセージの上にマウス カーソルを置くと、「環境 env-xxxx は終了しました」というメッセージが表示されます。環境は使用の結果、終了しています。 [Terminated] (終了) 状態のメッセージの上にマウス カーソルを置き、エラー メッセージが表示される場合、プロビジョニング エラーまたはプロビジョニング タイムアウトにより、システムが環境を終了したことを示します。 |
安定 |
× |
該当なし |
| Termination Error (終了エラー) | 終了待機中に環境にエラーが発生しました。 | 安定 | 終了 | Terminating (終了待機中) |
| Termination Timeout (終了タイムアウト) |
環境が 1 時間以上、終了処理を続けているものの、結果が表示されません。 |
安定 |
終了 |
Terminating (終了待機中) |
| Needs Attention (要注意) | RDS インスタンスを利用できないか、インスタンス ELB がサービス停止しています (例:変更処理中、バックアップ処理中)。 | 中間 | × | Running (稼働)、Stopped (停止) |
| Lost Connection (接続断) |
環境 がバックエンドとの接続を失いました。MicroStrategy Cloud Platform 24 時間後に再試行します。失敗した場合 (たとえば顧客アカウントで MicroStrategy Cloud Platform ロールが削除されたなどの理由により)、環境は非アクティブになります。 |
中間 |
× |
該当なし |
| Inconsistent (不整合) |
環境の状態が上記のいずれでもない場合にのみ表示されます。 たとえば、クラウド リソースが AWS または Azure から直接削除された場合などです。トラブルシューティングについては、MicroStrategy テクニカル サポートに問い合わせてください。 |
中間 | × | 該当なし |
*[メールを再送信] と [連絡先を編集] は、実行中の環境でのみ利用可能です。
**[Partial Running] (一部稼働) 状態の場合、環境レベルのアクションは実行できませんが、開始、停止、再起動など、インスタンス レベルのアクションは実行できます。
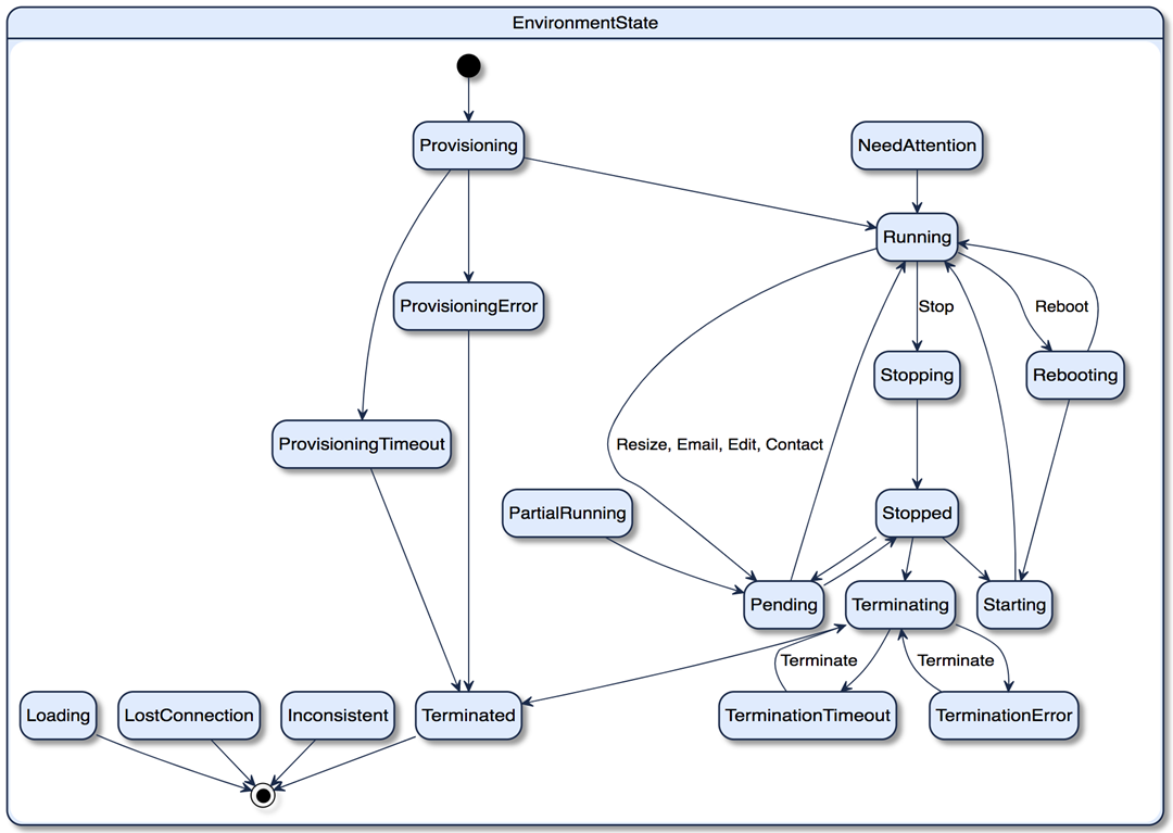
環境の状態の図
環境とインスタンス状態の関係を図に示します。
インスタンスの状態
以下の表に、表示される各インスタンスの状態に関する情報を示します。
| 状態の名前 | 説明 | 安定/中間 | 考えられるアクション | 次に考えられる状態 |
|---|---|---|---|---|
| Running (稼働) | インスタンスが稼働中で、インスタンス内のサービスをすべて利用できます。 | 安定 | 停止、再起動 | Stopping (停止処理中)、Rebooting (再起動処理中) |
| 利用可能 | インスタンスが稼働中。AWS または Azure との一貫性を維持するため、この状態は RDS と DB インスタンスにのみ適用されます。 | 該当なし | 該当なし | 該当なし |
| Starting (起動処理中) | インスタンスが開始しています。MicroStrategy Cloud Platformインスタンス ステータスとロード バランサー ステータスの両方をチェックします | 中間 | × | Running (稼働) |
| Stopping (停止処理中) | インスタンスが停止処理中。 | 中間 | × | Stopped (停止) |
| Stopped (停止) | インスタンスは停止。 | 安定 | 起動 | Starting (起動処理中) |
| サイズ変更 |
インスタンスが別のタイプに合わせてサイズを変更中。現在はサーバー インスタンスでのみ発生します。 サイズ変更が完了すると、インスタンスは以前の状態に戻ります。 |
中間 | × | Running (稼働)、Stopped (停止) |
| Rebooting (再起動処理中) | インスタンスが再起動処理中。 | 中間 | × | Starting (起動処理中)、Running (稼働) |
