MicroStrategy ONE
Stati di ambienti e istanze
Gli stati a livello di ambiente e istanza sono principalmente classificati in stati stabili e intermedi.
- Stati stabili sono stati finali che cambiano solo quando l'utente attiva un'azione.
- Gli stati intermedi sono stati segnaposto che precedono il raggiungimento di uno stato permanente.
Stati dell'ambiente
La tabella seguente contiene informazioni su ciascuno stato dell'ambiente visualizzato.
| Nome stato | Descrizione | Stabile o Intermedio | Possibile azione | Stato successivo possibile |
|---|---|---|---|---|
| Provisioning | Provisioning dell'ambiente in corso. | Intermedio | No | In esecuzione, Errore di provisioning, Timeout di provisioning |
| Errore di provisioning |
L'ambiente ha riscontrato un errore durante il provisioning. Questo errore si traduce in un errore. Quando si passa il mouse sopra lo stato "Errore di provisioning", viene visualizzato un messaggio di errore. In genere, l'ambiente viene chiuso automaticamente e all'utente viene inviata un'e-mail di errore di provisioning. |
Stabile |
No |
Terminato |
| Timeout provisioning |
Il provisioning dell'ambiente è stato eseguito per più di quattro ore, senza risultati. In genere, l'ambiente viene chiuso automaticamente e all'utente viene inviata un'e-mail di errore di provisioning. |
Stabile | No | Terminato |
| In esecuzione |
L'ambiente e tutte le istanze e i servizi sono operativi. |
Stabile |
Interrompi, Riavvia Ridimensiona, Invia nuovamente e-mail*, Modifica contatto* |
Arresto, Riavvio, In attesa |
| Arresto | L'ambiente è in arresto. | Intermedio | No | Interrotto |
| Interrotto |
L'ambiente è stato arrestato. |
Stabile |
Avvia, Termina, Ridimensiona |
In avvio, in scadenza, in attesa |
| Avvio | Avvio dell'ambiente in corso. Controllerà sia lo stato dell'istanza computer sia lo stato del sistema di bilanciamento del carico. | Intermedio | No | In esecuzione |
| Riavvio |
Riavvio dell'ambiente in corso. |
Intermedio |
No |
In esecuzione, in corso |
| In attesa |
Le istanze non sono nello stesso stato, ovvero almeno una si trova in uno stato intermedio. Ad esempio: è in corso il ridimensionamento dell’istanza del server e dell’istanza Developer in esecuzione dell'istanza del server è in corso l'avvio e l'istanza dell'istanza Developer è in corso l'arresto |
Intermedio | No | In esecuzione, interrotto |
| Parzialmente in esecuzione |
Gli stati dell'istanza sono stabili ma non uguali. Ad esempio, l'istanza del server è in esecuzione e l'istanza Developer è arrestata. |
Stabile |
No** |
In attesa |
| Terminazione in corso | L'ambiente è in corso di terminazione. | Intermedio | No | Terminato, Errore di terminazione, Timeout di terminazione |
| Terminato |
L'ambiente è terminato e non è più utilizzabile o utilizzabile da AWS o Azure. Passando con il mouse sopra il messaggio di stato "Terminato", si legge: "L'ambiente env-xxxx è stato terminato", l'ambiente è stato terminato in base all'utilizzo. Se si passa il mouse sopra il messaggio di stato "Terminato" e viene visualizzato un messaggio di errore, significa che l'ambiente è stato terminato dal sistema a causa di un errore di provisioning o di un timeout. |
Stabile |
No |
N/D |
| Errore di terminazione | L'ambiente ha riscontrato un errore durante la terminazione. | Stabile | Termina | Terminazione in corso |
| Timeout terminazione |
L'ambiente è stato terminato per più di un'ora, senza risultati. |
Stabile |
Termina |
Terminazione in corso |
| Richiede attenzione | L'istanza RDS non è disponibile oppure l'ELB dell'istanza è fuori servizio, ad esempio: Modifica, backup. | Intermedio | No | In esecuzione, interrotto |
| Connessione persa |
L'ambiente ha perso la connessione con il backend. Piattaforma MicroStrategy Cloud riprovare per 24 ore. In caso di errore, ad esempio perché Piattaforma MicroStrategy Cloud ruolo è stato eliminato nell'account del cliente, l'ambiente diverrà inattivo. |
Intermedio |
No |
N/D |
| Incoerente |
Viene visualizzato solo quando lo stato dell'ambiente non è nessuno dei precedenti. Ad esempio, quando una risorsa cloud è stata eliminata da AWS o direttamente da Azure. Per risolvere il problema, contattare MicroStrategy Assistenza tecnica. |
Intermedio | No | N/D |
*Invia nuovamente e-mail e Modifica contatto sono disponibili solo per gli ambienti in esecuzione e non registrano alcun cambiamento di stato.
**Sebbene non sia possibile eseguire azioni a livello di ambiente per lo stato In esecuzione parziale, è comunque possibile eseguire azioni a livello di istanza come Avvia, Arresta e Riavvia.
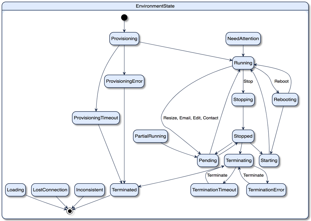
Diagramma degli stati dell'ambiente
Il diagramma riportato in basso mostra le relazioni degli stati di ambienti e istanze.
Stati dell'istanza
La tabella seguente contiene informazioni su ogni stato dell'istanza visualizzato.
| Nome stato | Descrizione | Stabile o Intermedio | Possibile azione | Stato successivo possibile |
|---|---|---|---|---|
| In esecuzione | L'istanza è in esecuzione, i servizi all'interno sono tutti utilizzabili. | Stabile | Arrestare, riavviare | Arresto, riavvio |
| Disponibile | L'istanza è operativa. Per garantire la coerenza con AWS e Azure, questo stato si applica solo a istanze RDS e database. | N/D | N/D | N/D |
| Avvio | Avvio istanza in corso. Piattaforma MicroStrategy Cloud controllerà sia lo stato dell'istanza sia lo stato del sistema di bilanciamento del carico. | Intermedio | No | In esecuzione |
| Arresto | Arresto dell'istanza in corso. | Intermedio | No | Interrotto |
| Interrotto | L'istanza è stata arrestata. | Stabile | Avvia | Avvio |
| Ridimensionamento |
È in corso il ridimensionamento dell'istanza a un altro tipo. Ora accade solo nell'istanza del server. Al termine del ridimensionamento, l'istanza tornerà allo stato precedente. |
Intermedio | No | In esecuzione, interrotto |
| Riavvio | Riavvio dell'istanza in corso. | Intermedio | No | Avvio, In esecuzione |
